详情
Q/AHTSG 401014.2-2023 少儿部岗位规范 第2部分:岗位要求
2023-08-22 09:51:21
stdstu
1440
© 合肥斯坦德尔德标准化管理有限公司
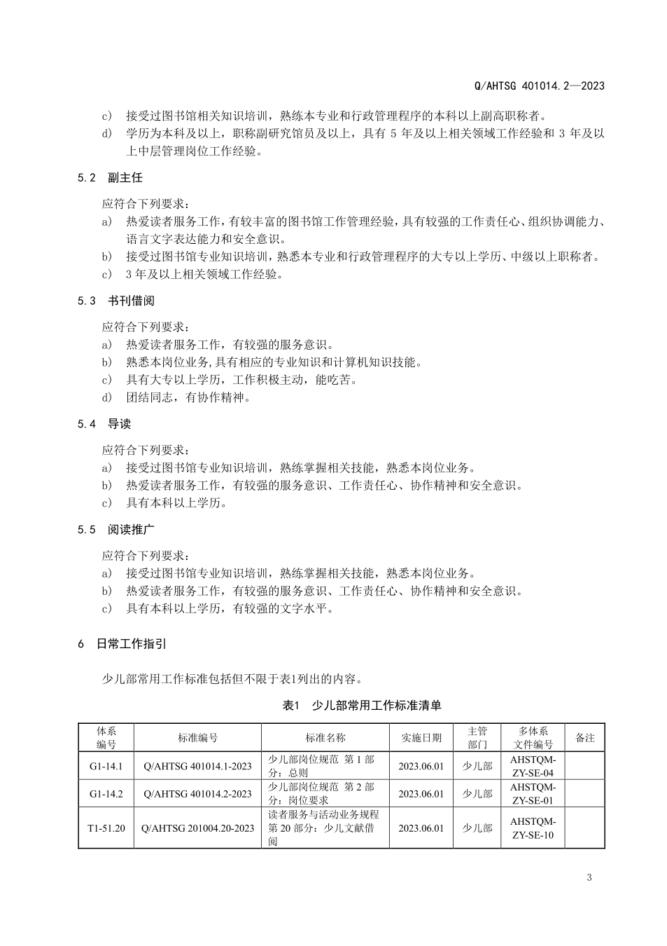
SQL查询:
25
次内存占用:
4.00MB
PHP 执行时间:
0.44
秒
皖ICP备2021005141号-1
ZSITE
8.6.2